8月25日(日) 第3回PSK杯が、ピュアスケート柏原(PSK)で開催されます。
出場チームと組み合わせ
予選ブロック
Aブロック
メープルハニー
Young RUSH
バンディッツ
Bブロック
ブラックアイス
ラバーズ広島
ともやマジック
Cブロック
エヴェッサ
テリアヨーキーズ
Studs
Dブロック
GANBAXgirls selects
Old RUSH
ローラーナッツ
Eブロック
お花畑
-B-
ひょっとこ
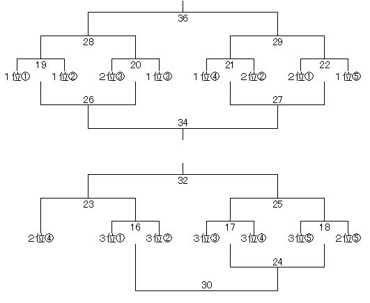
決勝トーナメント
上位(8チーム)
各予選リーグ1位の5チームと、2位の3チーム
下位(7チーム)
各予選リーグ3位の5チームと、2位の2チーム
2位の振り分けと、組み合わせは抽選です

タイムテーブル
| No |
時間 |
対戦カード |
当番 |
| 1 |
8:00 |
メープルハニー |
Young RUSH |
バンディッツ |
| 2 |
8:20 |
ブラックアイス |
ラバーズ広島 |
ともやマジック |
| 3 |
8:40 |
エヴェッサ |
テリアヨーキーズ |
Studs |
| 4 |
9:00 |
GANBAXgirls selects |
Old RUSH |
ローラーナッツ |
| 5 |
9:20 |
お花畑 |
-B- |
ひょっとこ |
| 6 |
9:40 |
メープルハニー |
バンディッツ |
Young RUSH |
| 7 |
10:00 |
ブラックアイス |
ともやマジック |
ラバーズ広島 |
| 8 |
10:20 |
エヴェッサ |
Studs |
テリアヨーキーズ |
| 9 |
10:40 |
GANBAXgirls selects |
ローラーナッツ |
Old RUSH |
| 10 |
11:00 |
お花畑 |
ひょっとこ |
-B- |
| 11 |
11:20 |
Young RUSH |
バンディッツ |
メープルハニー |
| 12 |
11:40 |
ラバーズ広島 |
ともやマジック |
ブラックアイス |
| 13 |
12:00 |
テリアヨーキーズ |
Studs |
エヴェッサ |
| 14 |
12:20 |
Old RUSH |
ローラーナッツ |
GANBAXgirls selects |
| 15 |
12:40 |
-B- |
ひょっとこ |
お花畑 |
| 16 |
13:00 |
3位① |
3位② |
2位⑤ |
| 17 |
13:20 |
3位③ |
3位④ |
2位④ |
| 18 |
13:40 |
3位⑤ |
2位⑤ |
3位① |
| 19 |
14:00 |
1位① |
1位② |
2位① |
| 20 |
14:25 |
2位③ |
1位③ |
3位② |
| 21 |
14:50 |
1位④ |
2位② |
3位③ |
| 22 |
15:15 |
2位① |
1位⑤ |
3位④ |
| 23 |
15:40 |
2位④ |
No16勝 |
No20負け |
| 24 |
16:00 |
No17負け |
No18負け |
No21負け |
| 25 |
16:20 |
No17勝 |
No18勝 |
No22負け |
| 26 |
16:40 |
No19負け |
No20負け |
No23負け |
| 27 |
17:00 |
No21負け |
No22負け |
No24負け |
| 28 |
17:20 |
No19勝 |
No20勝 |
No25負け |
| 29 |
17:45 |
No21勝 |
No22勝 |
No26負け |
| 30 |
18:10 |
No16負け |
No24負け |
No27負け |
| 31 |
18:30 |
No23負け |
No25負け |
No28負け |
| 32 |
18:50 |
No23勝 |
No25勝 |
No29負け |
| 33 |
19:10 |
No26負け |
No27負け |
No30負け |
| 34 |
19:30 |
No26勝 |
No27勝 |
No31負け |
| 35 |
19:50 |
No28負け |
No29負け |
No32負け |
| 36 |
20:10 |
No28勝 |
No29勝 |
No33負け |
|
20:35 |
|
|
|
ルール概要
予選15分1ピリランニングタイム
トーナメント20分1ピリランニングタイム
残り時間2分からストップタイム
KTIHLローカルルールにより、オフサイド、アイシング無しです。
出場資格
連盟登録の必要はありません、男女混合可、19歳・20歳の選手はハーフバイザー着用義務があり、
18歳以下の選手はフルフェイスマスク着用のこと。(男子21歳以上でもハーフバイザーを推奨します)
優勝チームはトロフィー、賞状、写真はPSKに飾られます。
各チーム参加賞でTシャツが人数分もらえます。
By HIHL ( 2013/08/20 08:20) No:2308
この記事にコメントする 引用してコメントする(返信)
この記事のトラックバックURL
この記事に対するコメント一覧